SiC MOSFET Thermal Cycling PCB
Team: Conner Deppe
Project
- Impact EV purchase decision by reducing charging anxiety
- Health-status and remaining useful life estimation-based maintenance
- Produce aging data for health-status monitoring and RUL estimation
System
Methods
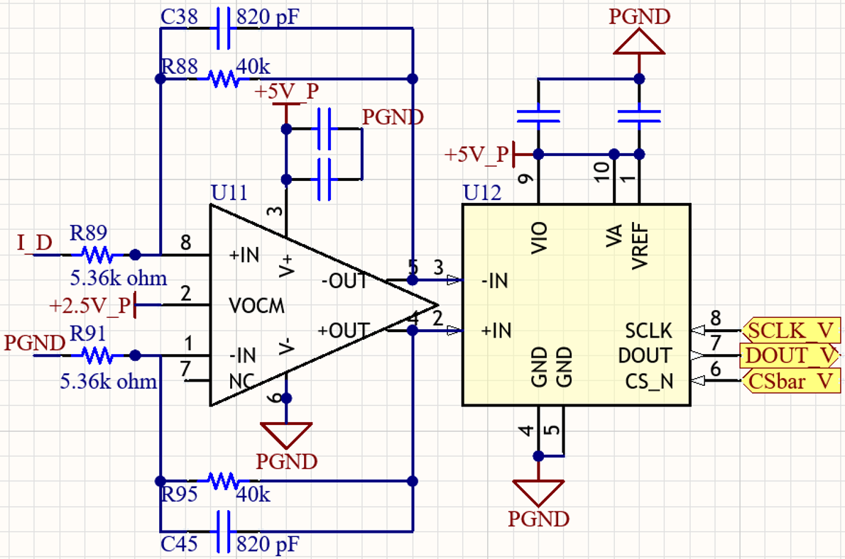
Circuit and schematic design
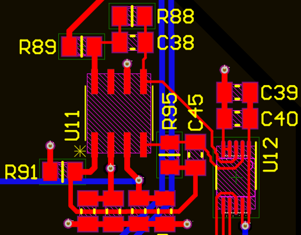
PCB layout and routing
Conclusion